어쩌다 보니

어쩌다 보니 현대 모비스 모비우스 부트캠프를 지원하게 되었고, 자기소개서, 인성 검사, 코딩테스트를 보고 합격하게 되었다.
발대식에도 참여하게 되었는데 사진에 너무 잘 보이게 찍혔다.

이번 달은 Git -> Git 응용 -> SW 공학 -> 자동차 구조학 -> 자동차 SW 공학 순으로 강의를 들었다.
Automotive 도메인은 처음이라, 익숙하지 않은 부분은 있지만 Git과 SW 공학 부분은 현재 회사에서 진행하고 있는 프로젝트에 충분히 적용할만한 부분이 있는 것 같다.
소프트웨어 공학 이론들은 현재 진행 중인 개발 프로젝트의 품질 향상에 직접적으로 도움이 되었다. 특히 모듈화 된 개발 방식, 코드 품질 관리, 그리고 협업 프로세스 개선 등의 내용이 실제 개발 업무와 밀접하게 연관되어 있다.
다음 달은 아마도 프로그래밍 언어와 자료구조/알고리즘, 리눅스 관련 강의를 듣게 될 것 같다.

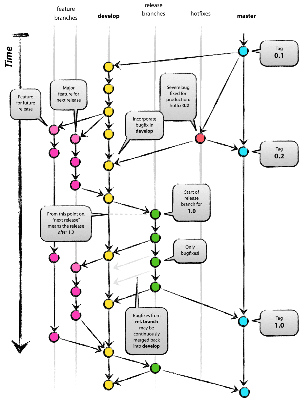
아래는 Git을 공부하면서 알게 된 flow 이미지에 대해 공유한다.
Git-Flow
By Vincent Driessen
만약 당신의 팀이 소프트웨어를 지속적으로 배포하고 있다면, 귀하의 팀에 git-flow를 억지로 끼워 맞추려고 하는 대신 (GitHub flow와 같은) 훨씬 더 간단한 워크플로우를 채택할 것을 제안한다.

Github-Flow

회사에서 진행하고 있는 프로젝트, 자격증 공부에 더해 모비우스 교육이 들어오면서 시간 배분이 중요해졌다.
항상 느끼는 거지만 일과 병행하는 건 쉽지 않다. 병행하면서 하고자 하는 목표를 달성하시는 분들은 보면 정말 대단한 것 같다.
요즘 뭔가 성장한다는 느낌이 없고 나태해지는 기분이 들었는데, 모비우스 교육을 통해 새로운 동기부여를 받고 더욱 성장하고 싶다.
새로운 것을 배우는 일은 항상 설레고 재밌지만, 이 배운 것들은 어떻게 현업에 응용할지 많이 고민해 봐야 할 것 같다.
언제나 맡은 일에 최선을 다하자.
11월 회고는 ADsP합격과 돌아오길

참고 사이트
https://likelion.net/event/mobius-bootcamp
현대모비스가 제공하는 모빌리티 부트캠프 1기
모빌리티 SW 실무 역량 강화부터 협력사 채용 연계까지!
likelion.net
https://www.hyundaimotorgroup.com/ko/news/CONT0000000000187686
현대모비스, 첨단 모빌리티 SW 개발자 양성해 협력사 경쟁력 키운다!
모빌리티 SW 인재 육성해 협력사 취업으로 이어주는 ‘모비우스 부트캠프 1기’ 발대식 개최 대학생 등 구직자와 협력사 재직자 합쳐 총 300명 선발해 6개월간 모빌리티 특화 SW 교육 제공 협력사
www.hyundaimotorgroup.com
https://nvie.com/posts/a-successful-git-branching-model/
A successful Git branching model
In this post I present a Git branching strategy for developing and releasing software as I’ve used it in many of my projects, and which has turned out to be very successful.
nvie.com
https://scottchacon.com/2011/08/31/github-flow
My homepage
Issues with git-flow I travel all over the place teaching Git to people and nearly every class and workshop I’ve done recently has asked me what I think about git-flow. I always answer that I think that it’s great - it has taken a system (Git) that has
scottchacon.com
https://www.alibabacloud.com/blog/how-to-select-a-git-branch-mode_597255
How to Select a Git Branch Mode?
This article introduces the processes and characteristics of several mainstream Git branch modes, and provides selection suggestions.
www.alibabacloud.com
'개발 > 기타' 카테고리의 다른 글
| [MOBIUS 서포터즈] 12월 회고 - 성장 (0) | 2026.01.01 |
|---|---|
| [MOBIUS 서포터즈] 11월 회고 - 기억과 기록 (0) | 2025.11.28 |
| Naver Cloud Platform (NCP) 서버 배포하기 (1) | 2023.12.18 |
| 23년 08월 다섯째주 WIL (0) | 2023.09.04 |
| Redis MISCONF Redis is configured to save RDB snapshots 에러 해결하기 (0) | 2023.09.03 |